Nature Communications | 色情小说网站 何建国教授团队发现卵生变温动物卵黄发生的高温保护机制
卵黄发生是卵生动物卵巢发育的关键阶段,包括卵黄蛋白原的产生和运输,以及卵黄蛋白在卵母细胞中积累两个过程。卵黄发生既是卵母细胞发育为成熟卵的前提,也是产卵后胚胎发育的保障。卵生变温动物依赖环境温度来维持和调控各类重要的生理活动,这使得他们的性腺发育和繁殖极易受到气候变暖的影响。然而,卵生变温动物是否具有卵黄发生的高温保护机制,以及该保护机制的遗传基础仍未可知。
2025年4月19日,水产动物疾病防控与健康养殖全国重点实验室主任、色情小说网站 教授,何建国带领团队在Nature Communications杂志发表题为“Vitellogenin receptor mediates heat adaptability of oocyte development in mud crabs and zebrafish”的研究成果,发现并解析了卵生变温动物卵黄发生的高温保护机制。

拟穴青蟹是我国一类重要的海水养殖品种。每年7到9月的高温季节,在珠江三角洲咸淡水交界的海域会有极少量(0.2%~0.5%)的雌性拟穴青蟹在交配后卵巢发育异常,黄油状血淋巴液渗透至体内各个组织,俗称“黄油蟹”。“黄油蟹”数量稀少,且风味远优于普通雌蟹,具有极高的经济价值,被称为“蟹中珍品”。揭示“黄油蟹”形成的机制将为人工培育“黄油蟹”提供理论支撑。其次,仅在高温季节中出现的“黄油蟹”也为研究拟穴青蟹的高温保护机制提供了良好的材料。
为探究“黄油蟹”的形成机制,研究团队首先比较了不同发育阶段的正常雌蟹与“黄油蟹”的形态与组织学特征。拟穴青蟹卵巢及卵母细胞发育可分为I到V期的五个阶段。研究团队发现,虽然“黄油蟹”的体型大小与卵巢发育成熟的IV期正常雌蟹相似,但其卵巢严重退化。组织学分析表明,卵黄蛋白原在“黄油蟹”肝胰腺内正常合成,但无法通过内吞作用进入卵母细胞,最终导致卵黄发生异常(图1)。

图1 I期、II期、IV期正常雌蟹与“黄油蟹”的形态及组织学分析
转录组分析发现,与I期、II期、IV期正常雌蟹相比,101个基因的表达水平在“黄油蟹”卵巢内显著下调(图2),其中包括编码卵黄蛋白原受体的VtgR基因。常温(25 °C)下,敲降VtgR抑制雌蟹卵母细胞的发育。而在高温(33 °C)下,敲降组VtgR使雌蟹卵母细胞的发育完全停滞。这说明VtgR表达异常是“黄油蟹”形成的主要原因,拟穴青蟹的卵黄发生具有由VtgR介导的高温保护机制。

图2 VtgR的异常表达是“黄油蟹”形成的主要原因
为进一步揭示拟穴青蟹卵黄发生高温保护机制的遗传基础,研究团队利用群体遗传学分析,在“黄油蟹”VtgR基因的第19号内含子中鉴定到一个4.99 kb的缺失。该缺失中包含一个在拟穴青蟹卵黄发生及高温响应中均起到关键作用的增强子(图3)。其次,团队发现热激转录因子1(HSF1)与VtgR的启动子区结合并介导其表达。缺失中的增强子在高温胁迫下促进由HSF1介导的VtgR的表达,维持卵黄蛋白原的正常内吞入卵。由于序列缺失导致“黄油蟹”失去该增强子,使其在高温胁迫下卵黄发生异常。

图3 VtgR介导拟穴青蟹的卵黄发生高温保护机制
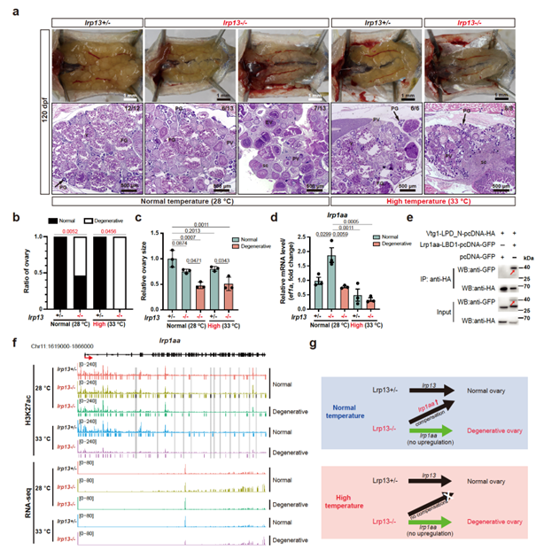
团队发现斑马鱼具有相似的卵黄发生高温保护机制。高温胁迫下,斑马鱼卵黄蛋白原受体基因Lrp13的表达水平上调,维持卵黄蛋白原的正常内吞入卵(图4)。斑马鱼具有卵黄蛋白原受体的功能代偿机制。在常温下,另一个卵黄蛋白原受体基因Lrp1aa的表达水平在50%的Lrp13敲除斑马鱼个体中上调,维持卵黄蛋白原的正常入卵。高温抑制Lrp13敲除个体中Lrp1aa表达水平的上调,导致所有敲除个体在高温胁迫下卵黄发生异常。这说明卵黄发生的高温保护机制也存在于卵生变温脊椎动物中,Lrp13在斑马鱼卵黄发生的高温保护机制中起关键作用。

图4 Lrp13介导斑马鱼的卵黄发生高温保护机制
该研究的通讯作者之一、色情小说网站 何建国教授指出:“气候变暖显著影响变温动物的发育与繁殖。前期研究发现变温动物可通过行为和生理变化适应气候变暖。我们的研究结果表明,卵生变温动物也具有卵巢发育高温适应的遗传机制。这一发现对理解卵生变温动物如何适应气候变暖具有重要意义。其次,我们的研究揭示了“黄油蟹”的形成机制,为“黄油蟹”的人工培育和我国青蟹养殖产业的可持续发展提供了有力支撑。”
色情小说网站 何建国教授和海洋科学学院王牧骅副教授为本文共同通讯作者,海洋科学学院博士生张龙、博士后吴堃(现为南方海洋科学与工程广东省实验室(珠海)助理研究员)与色情小说网站 李浩洋副教授为本文共同第一作者,澳门大学葛伟教授,色情小说网站 翁少萍副教授、王晟副教授,色情小说网站 海洋科学学院何键副教授等为本文的共同作者。研究得到了国家重点研发计划,南方海洋科学与工程广东省实验室(珠海),国家现代农业产业技术体系和广东省基础与应用基础研究基金等项目的支持。


